一、项目申请要求
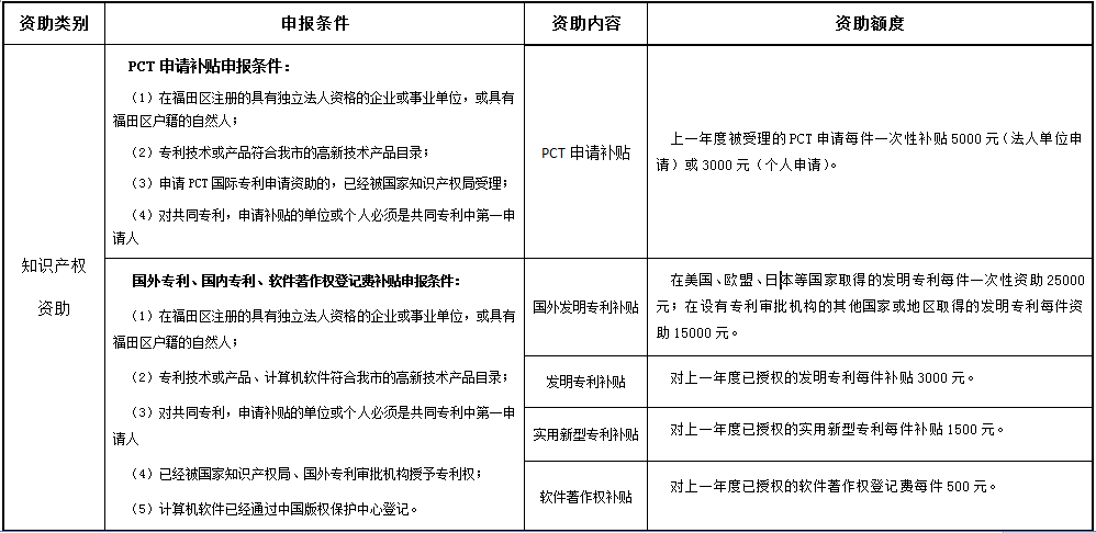
PCT申请补贴申报条件:
(1)在福田区注册的具有独立法人资格的企业或事业单位,或具有福田区户籍的自然人;
(2)专利技术或产品符合我市的高新技术产品目录;
(3)申请PCT国际专利申请资助的,已经被国家知识产权局受理;
(4)对共同专利,申请补贴的单位或个人必须是共同专利中第一申请人
国外专利、国内专利、软件著作权登记费补贴申报条件:
(1)在福田区注册的具有独立法人资格的企业或事业单位,或具有福田区户籍的自然人;
(2)专利技术或产品、计算机软件符合我市的高新技术产品目录;
(3)对共同专利,申请补贴的单位或个人必须是共同专利中第一申请人
(4)已经被国家知识产权局、国外专利审批机构授予专利权;
(5)计算机软件已经通过中国版权保护中心登记。
二、资助对象、资助方式
PCT申请补贴: 上一年度被受理的PCT申请每件一次性补贴5000元(法人单位申请)或3000元(个人申请)。
国外发明专利补贴: 在美国、欧盟、日本等国家取得的发明专利每件一次性资助25000元;在设有专利审批机构的其他国家或地区取得的发明专利每件资助15000元。
发明专利补贴: 对上一年度已授权的发明专利每件补贴3000元。
实用新型专利补贴: 对上一年度已授权的实用新型专利每件补贴1500元。
软件著作权登记费补贴: 对上一年度已授权的软件著作权登记费每件500元。
贯标认证奖励。对上一年度获得《知识产权管理体系认证证书》的在福田区注册的企业,给予 贯标认证奖励,每家企业给予一次性10万元的奖励。
三、资助类别、申报条件、资助内容和资助额度

说明:
1、科技企业:指从事深圳市高新技术产品目录所列产品的研发或生产的企业。
2、拥有发明专利或实用新型专利:指企业拥有与企业上一年度研发、生产或销售的产品直接相关的发明专利或实用新型专利的所有权或使用权。




