一、2026年申报核心要点
01、谁能申报?
新申请:已获得省级“专精特新”中小企业称号的企业
复核:2023年认定的第五批及复核通过的第二批专精特新“小巨人”企业。
02、适用标准
新申请:按 2026年印发的《优质中小企业梯度培育管理办法》(工信部企业〔2026〕2号)
复核:按 2022年印发的《优质中小企业梯度培育管理暂行办法》(工信部企业〔2022〕63号)。
03、2026年新规三大变化(简化申报)
市场占有率:不再要求第三方机构出具证明,企业自行说明即可
发明专利:无需上传国内发明专利证书(其他I类知识产权仍需提供)
审计报告:须包含主营业务收入、主营业务成本,且须为财政部统一监管平台已赋码电子原件。
04、推荐的情形
已是工信部制造业单项冠军企业/产品
与现有“小巨人”企业存在控股关系
同一集团内生产相似主导产品的企业。

更多证书办理详情可直接与我们方圆盛世网站在线客服联系,或电话咨询官方热线:400-090-3278
二、2026年评审核心
专:细分市场是否 “切到不可再切”,聚焦单一赛道的核心产品,拒绝 “大而全” 的泛赛道布局,用产品聚焦度体现专业化程度。
精:管理与数字化是否真实运行,需提供系统运行数据佐证,如MES、ERP 等系统的实际运行记录、生产数据追溯证明,而非停留在纸面的数字化规划。
特:主导产品细分市场占有率≥10% 或国内前三,体现市场地位的独特性与稀缺性。
新:技术是否形成 “研发-专利-产品-收入” 闭环,证明创新不是孤立的专利申请,而是能转化为产品、带来营收的核心竞争力。
链:是否处于产业链关键节点,能否解决 “卡脖子” 难题,突出自身在补链、强链中的不可替代作用,用进口替代比例、客户验证数据等实证支撑。
品:是否有真实市场验证,客户具备不可替代性,通过龙头企业订单、长期合作协议等,证明产品的市场认可度与不可替代性。
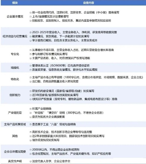
三、申报资格自查清单(基本门槛)

四、申报材料准备清单

企业实操指南
拒绝临时抱佛脚
研发费用持续投入,避免集中列支;提前布局专利,确保形成 “研发-专利-产品-收入” 闭环;
规避高频误区
不越级、不造假、不用转让专利,材料逻辑及数据一致,尤其要避免 “专利与产品无关”“数字化只停留在纸面” 的问题;
抓住加分项
参与标准制定、申报绿色工厂、承接 “揭榜挂帅” 项目,同时强化产业链关键节点定位,突出解决 “卡脖子” 难题的能力。




