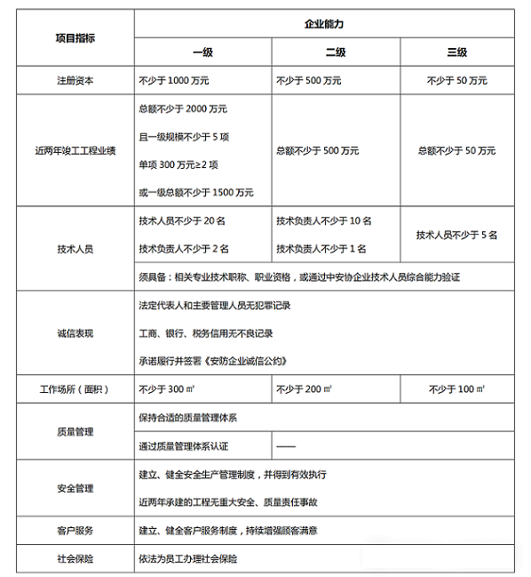
安防资质全称为安防工程企业设计施工维护能力资质,一共分为三个级别:一级、二级、三级。三级为最低级别。安防资质的申请及标准是根据安防行业发展的形势和要求,由中国安全防范产品行业协会以行业自律形式推出的安防工程企业资质评价体系主要文件之一。一级能力证书由中安协批准,省安协按照中安协企业能力评价管理中心的通知制作、颁发给企业,并备案记录;二/三级能力证书由省安协批准、制作、颁发并备案记录。
申报条件:

申请流程:
项目启动—申报资料收集—资料上报—协会审核—公示—证书颁发。
评价申报
基本原则:遵循属地管理和自愿原则。
申报程序
自我评价:依据相关办法和标准确定申报级别。
在线填写:登录系统填写申请表、登记表、人员名单、业绩汇总表。
上传资料
营业执照副本等基本证件。
法定代表人相关证明及诚信公约。
办公场所证明。
质量管理、安全管理、售后服务相关文件及认证证书。
近两年竣工安防工程资料(包括各类项目文件)。
自评报告(涵盖基本情况、业务能力、内部管理、诚信表现等内容)。

企业能力年审和复评
年审每年一次,复评每三年一次,均需提前两个月申报。证书有效性依此保持,获证企业应按规定申报。
主要益处
1)对于遏制安防工程市场无序竞争、维护消费者合法权益、支持国家重大项目建设等方面都起到了积极的作用。
2)企业证明自身能力,提高市场竞争力。
更多办理详情可直接在线与客服联系,或电话咨询官方热线:400-090-3278

        

                                                                    
                                                                    
                                                                    
