什么是标准创新型企业?
标准创新型企业是指运用标准化原理和方法,以科技创新和标准化互动融合为核心竞争力,具有以先进标准的研制和实施促进技术创新、管理创新、服务创新,支撑自身高质量发展乃至引领行业高质量发展等典型特征的企业。
申请标准创新型企业的基本条件
1.在中华人民共和国境内依法登记、具有独立法人资格,近三年正常经营生产,未发生较大及以上生产安全事故、突发环境事件、网络安全事件,未发生严重食品安全违法、严重质量违法、税收违法等行为,未列入经营异常名录和严重违法失信名单等;
2.严格执行企业标准自我声明公开制度,企业应当通过企业标准信息公共服务平台自我声明公开标准,企业公开的产品、服务的功能指标和产品的性能指标不低于推荐性标准要求;
3.注重实施标准,有良好的标准化管理和工作基础;
4.标准化工作在提升企业生产经营效益和核心竞争力方面取得较好效果。
标准创新型企业不同层级的指标体系
根据标准在引领企业创新发展中的作用和成效,标准创新型企业梯度培育分为三个层级,由低至高依次为:标准创新型企业(初级)、标准创新型企业(中级)、标准创新型企业(高级)。

标准创新型企业(初级)
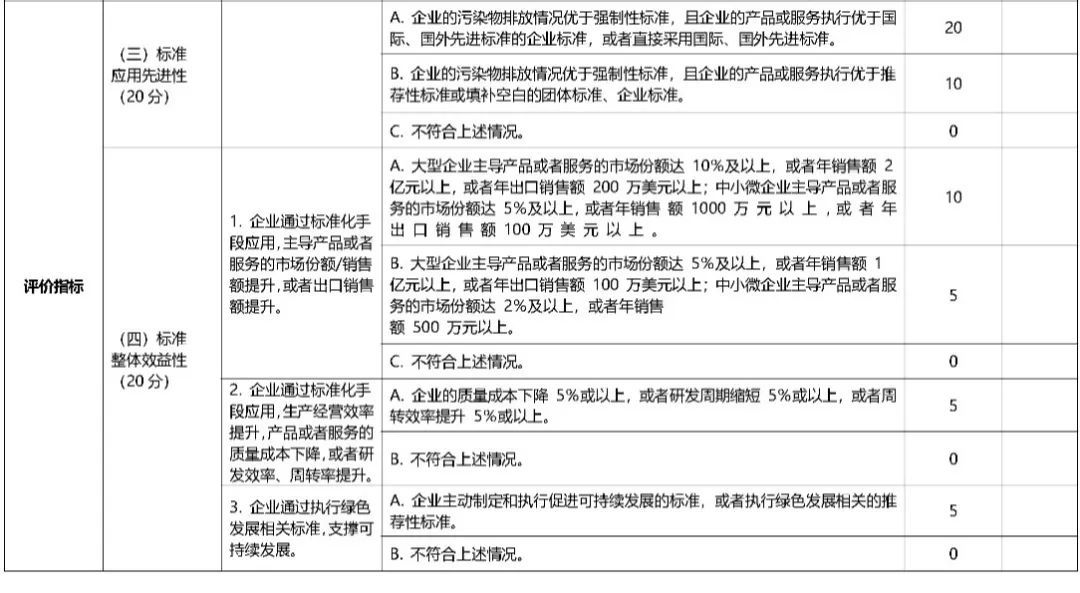
标准创新型企业(初级)评价指标体系由标准化管理全面性、标准技术领先性、标准应用先进性、标准整体效益性等4类组成。其中,企业应符合以下要求:
评价得分≥60分
标准技术领先性指标≥10分
标准应用先进性指标≥10分


标准创新型企业(中级)
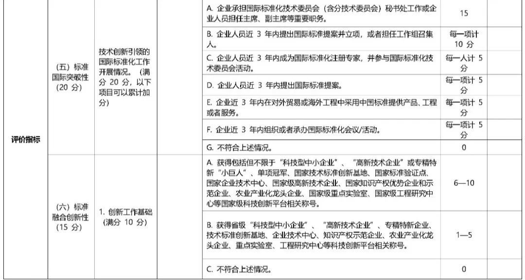
标准创新型企业(中级)认定指标体系由标准化管理全面性、标准技术领先性、标准应用先进性、标准整体效益性、标准国际突破性、标准融合创新性以及特色化指标等7类组成。其中,企业应符合以下要求:
达到标准创新型企业(初级)入库条件
工业企业≥80分
农业或服务业企业≥70分






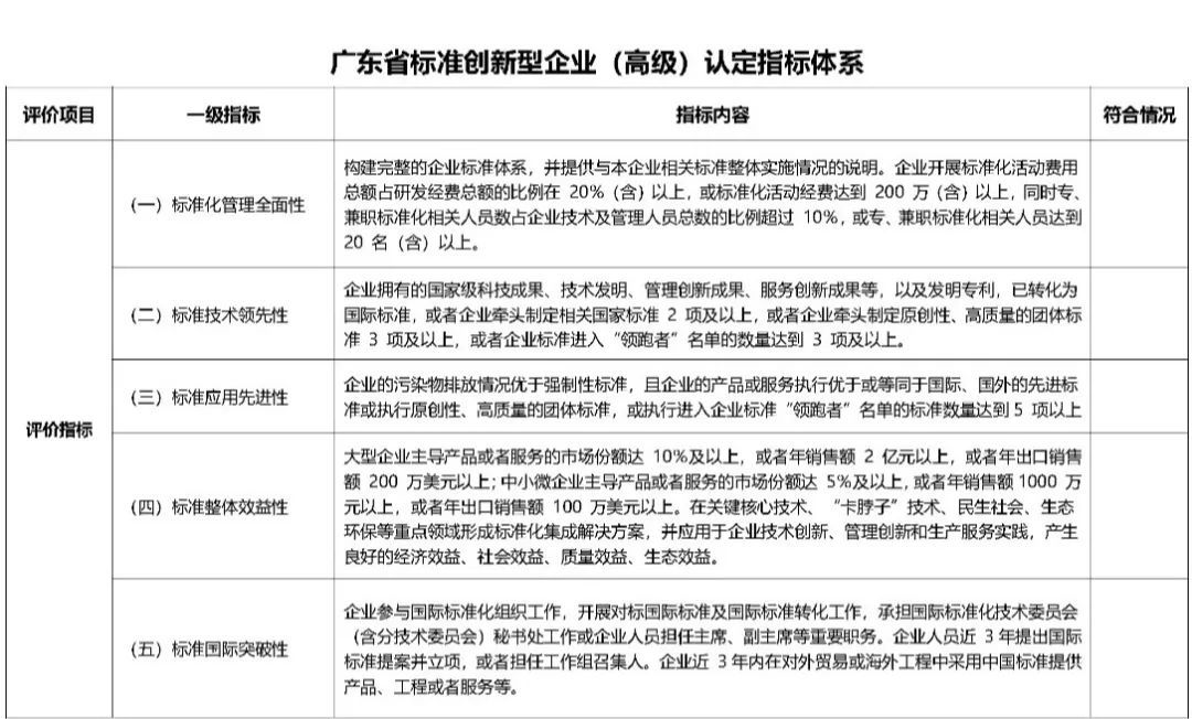
标准创新型企业(高级)
企业应当达到标准创新型企业(中级)入库条件,且满足标准化管理全面性、标准技术领先性、标准应用先进性、标准整体效益性、标准国际突破性、标准融合创新性、标准引领产业数字化、标准引领产业国际化等 8 个方面的指标。


申报流程

有效期
1.初始有效期均为三年。
2.标准创新型企业(初级)每次到期前三个月内由企业重新自我声明,公示无异议则有效期延长三年。
3.标准创新型企业(中级)、标准创新型企业(高级)每次到期前三个月内申请复核,复核通过的有效期延长三年。
激励政策
国家层面:
1.同等条件下优先参与:
国际标准或国家标准、行业标准、地方标准制修订项目
承担标准化技术组织秘书处;
建设技术标准创新基地、国家标准验证点
参评标准创新贡献奖、企业标准“领跑者”
2.鼓励和支持金融机构开展标准创新型企业融资增信业务;
3.鼓励符合条件的标准创新型企业申请国家科技计划专项、国家企业技术中心、国家级高新技术企业、国家知识产权优势企业和示范企业、农业产业化龙头企业、中小企业发展专项资金、科技部“科技型中小企业”及工业和信息化部“优质中小企业”配套政策等。
地方层面:
1.出台针对标准创新型企业的相关激励政策;
2.支持标准创新型企业申报各级政府质量奖和标准创新贡献奖等奖项;
3.对标准创新型企业参与标准制修订、标准化试点示范、标准化人才培养等项目给予重点支持。




