领取高达20-100万资金补贴
专精特新企业认定
通过率高 认证时间短 服务价格低
时光荏苒,岁月如梭,为答谢新老客户长期以来对方圆盛世的支持与厚爱,特推出专精特新特惠套餐回馈广大客户,助力“专精特新”企业高质量发展。




专精特新的好处
专精特新企业不但可以获得国家政策的奖励支持,还能够提升企业的荣誉促进外交,更好的促进企业发展。除此之外,专精特新还是申报许多其他资质,获取其他补贴的前提条件。
资金奖励
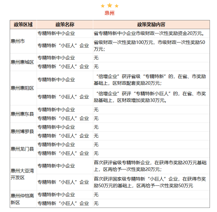
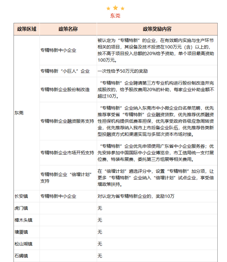
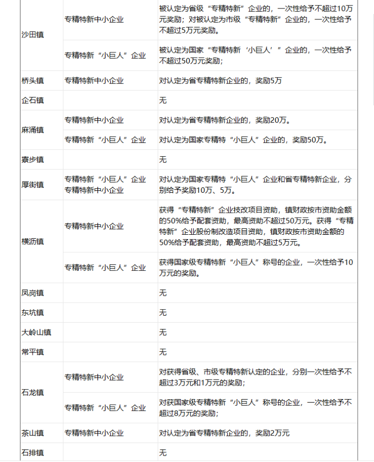
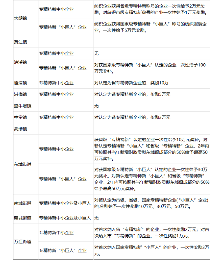
根据各地区政策给予一次性奖励20到100万不等。
荣誉资质
授予“专精特新”、“小巨人”企业证书,提高企业品牌形象。
政策帮助
对企业发展中遇到的困难,重点给予“一企一策”帮助,如财政专项资金、税收优惠、企业知识产权保护、技术创新支持、市场开拓扶持、融资增信等。
政策扶持
在融资服务、技术服务、创新驱动、转型升级、专题培训等方面重点扶持,享受一系列专属优惠政策,支持中小企业全面发展。
项目扶持
获得此荣誉,后期在其他补贴扶持项目中享有优先审批优先拨款。
招投标加分
专精特新企业产品(服务)优先纳入政府采购体系。
减税降费
全面落实国家、省、市出台的各类减税降费政策,为专精特新企业开通税费服务直通车,建立“一户一档”,实施“一户一策”,提供“点对点”精细税费服务。
上市优先
国家鼓励专精特新中小企业登陆科创板、创业板、新三板,认定成功后的中小企业,可以优先获得政府的上市辅导,以及简化发行注册流程,有利于加快企业上市的脚步。
专精特新培育体系
2022年6月1日,工信部最新发布《优质中小企业梯度培育管理暂行办法》,将优质中小企业的发掘和培育分为创新型中小企业、专精特新中小企业、专精特新“小巨人”企业三个梯度。
01创新型中小企业具有较高专业化水平、较强创新能力和发展潜力,是优质中小企业的基础力量,培育目标是100万家左右。

创新型中小企业牌匾
02 专精特新中小企业实现专业化、精细化、特色化发展,创新能力强、质量效益好,是优质中小企业的中坚力量,培育目标是10万家左右。

专精特新中小企业牌匾
03 专精特新“小巨人”企业位于产业基础核心领域、产业链关键环节,创新能力突出、掌握核心技术、细分市场占有率高、质量效益好,是优质中小企业的核心力量,培育目标是1万家左右。
同时,为避免一些创新能力突出、产业链作用突出的企业,因为“偏科”无法通过,《办法》通过设置直通车的方式,对这类企业进行了适度倾斜。
专精特新申请条件

深圳市及广东省创新型中小企业认定
接单基本条件
01 行业领域
优先制造业、软件和信息服务业、建筑工程行业,其他行业根据企业规模视情况而定。
02 创新能力指标
1. Ⅱ类知识产权(实用新型专利、外观设计专利、软件著作权)1件以上;
2. 研发费用占营业收入比例1%以上。
03 成长性指标
具体财务数据具体按照评估表分析。
深圳市及广东省专精特新中小企业认定
接单基本条件
01 行业领域
优先制造业、软件和信息服务业、建筑工程行业,其他行业根据企业规模视情况而定。
02 基础条件
营业收入1000万元以上,或近2年新增股权融资总额2000万元以上。
03创新能力指标
1.Ⅱ类知识产权(实用新型专利、外观设计专利、软件著作权)1件以上;
2.研发费用占营业收入比例1%以上。
04 成长性指标
具体财务数据具体按照评估表分析。
国家专精特新“小巨人企业”认定
接单基本条件
01 行业领域
科技技术含量高、专业化程度显著的细分领域及行业。
02 专业化指标
近 2 年主营业务收入平均增长率不低于 5%。营业收入1亿元以上。
03 精细化指标
企业资产负债率不高于 70%。
04 创新能力指标
1.近2年研发费用总额占营业收入总额比重均不低于 3%;
2.拥有 2 项以上Ⅰ类知识产权。














